焊接機器人助力“智造”升級
發布日期:2021-09-23 17:11 ????瀏覽量:
焊接技術已被廣泛應用于許多重要的工業領域,并且為促進工業的發展做出了貢獻,使得焊接技術已成為一個重要的制造技術。焊接技術隨著工業以及科學技術的不斷發展和進步,其發展呈現出以下趨勢:
? 提高焊接生產率,推動焊接工藝的高速和高效化。提高生產率的途徑有二:第一提高焊接熔敷率,第二個途徑則是減少坡口斷面及金屬熔敷,最突出的成就就是窄間隙焊接。窄間隙焊接采用氣體保護焊為基礎,利用單絲、雙絲、三絲進行焊接,無論接頭厚度如何,均可采用對接形式,所需熔敷金屬量會數倍、數十倍的地降低,從而大大提高生產率。高效、快速、優質的焊接方法將成為焊接工藝的主力軍。
? 提高焊接方式的智能化、自動化水平是當前世界先進工業國家的重點發展方向。焊接方式的智能化、自動化水平主要體現在焊接機器人技術的發展水平,目前應用廣泛的焊接機器人大多屬于示教再現型。此類機器人不具備對工件裝配誤差、焊接過程中的熱變形等環境變化,以及對工作對象變化的自適應能力,因此,研制新一代具有多種傳感功能的、能夠自動制訂運動軌跡、焊矩姿態和焊接參數的智能機器人將成為主要的發展方向。
? 焊接技術的前進離不開新興技術和材料的發展。例如,陶瓷材料和復合材料的發展促進了真空釬焊、真空擴散焊的發展;宇航技術的發展也將促進空間焊接技術的發展。
? 不斷開發與研究新的熱源。焊接工藝幾乎運用了世界上一切可以利用的熱源,其中包括火焰、電弧、電阻、超聲波、摩擦、等離子、電子束、激光束、微波等,歷史上每一種熱源的出現,都伴有新的焊接工藝的出現。但是,至今焊接熱源的開發與研究并未終止。
? 發展節能、環保的焊接技術已成為必然趨勢。眾所周知,焊接消耗能量甚大,不少新技術的出現就是為了實現這一節能目標。例如在電阻點焊中,利用電子技術的發展,將交流點焊機改成次級整流點焊機,可以提高焊機的功率因素,減少焊機容量,而仍能達到同樣的焊接效果。
焊接技術進步的突出表現就是焊接過程由機械化向自動化、智能化和信息化發展。未來的焊接工藝,一方面要研制新的焊接方法、焊接設備和焊接材料,以進一步提高焊接質量和安全可靠性,如改進現有電弧、等離子弧、電子束、激光等焊接能源;運用電子技術和控制技術,改善電弧的工藝性能,研制可靠輕巧的電弧跟蹤方法。
另一方面要提高焊接機械化和自動化水平,如焊機實現程序控制、數字控制;研制從準備工序、焊接到質量監控全部過程自動化的專用焊機;在自動焊接生產線上,推廣、擴大數控的焊接機械手和焊接機器人,可以提高焊接生產水平,改善焊接衛生安全條件。
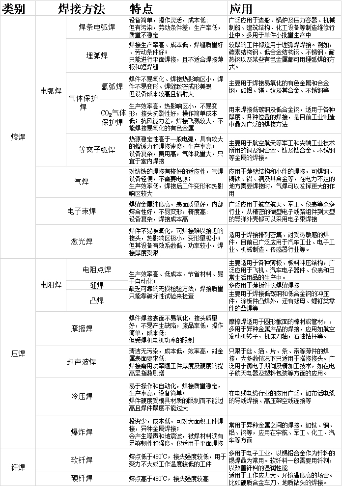
隨著制造業的高速發展,傳統的手工焊接已不能滿足現代高技術產品制造的質量、數量要求,現代焊接制造技術正在向著機械化、自動化、數字化的方向發展。近年來,焊接自動化在實際工程中的應用發展迅速,已成為先進制造技術的重要組成部分。焊接技術的發展趨勢及其在智能制造中的影響。不同焊接方式的特點和應用場景如下:

新技術:電解鋁陽極鋁導桿焊接
陽極鋼爪和鋁導桿之間的鋁鋼焊接一直是困擾電解鋁行業的技術難題,庫維科技公司歷時多年取得突破性進展。傳統鋁鋼焊接采用過渡塊連接,焊接過程產生3道焊縫,存在接頭部位壓降高、能耗高、易脫落等缺點。庫維科技公司自主研發的鋁鋼焊接新技術采用特殊工藝和設備相結合,實現陽極鋼爪與鋁導桿的焊接,鋁鋼焊接熔合率可達95%以上,鋁鋼結構焊接強度≥80Mpa。 陽極鋼爪的焊接工裝及焊接方法有什么好處呢?答案就是解決現在的技術中焊縫處強度和導電性低的技術問題,包括企業至少由兩個不同組合管理模塊構成的模具,模具進行固定鋼爪頭焊接端并靠接于待焊接橫梁并且使鋼爪頭對位于橫梁后,以在待焊接技術接口部位可以形成自己一個建筑頂部或側面上部開口的焊縫熔池;焊接時鋼爪頭放置在所述焊接過程中模具的組合功能模塊中,并使其各組合分析模塊合模,使橫梁與鋼爪頭焊接端對位并契合于模具,使待焊接系統接口部位沒有形成這樣一個通過頂部開口或側面上部開口的焊縫熔池;以焊槍經由焊縫熔池的開口處進行電渣焊,直至兩側母材完全熔合成為一個整體,能降低陽極鋼爪焊接成本,延長使用壽命,降低電耗,焊接完成的鋼爪力學性能以及導電性能均優于手工電弧焊焊接的鋼爪。

陽極鋼爪的焊接工裝及焊接方法有什么好處呢?答案就是解決現在的技術中焊縫處強度和導電性低的技術問題,包括企業至少由兩個不同組合管理模塊構成的模具,模具進行固定鋼爪頭焊接端并靠接于待焊接橫梁并且使鋼爪頭對位于橫梁后,以在待焊接技術接口部位可以形成自己一個建筑頂部或側面上部開口的焊縫熔池;焊接時鋼爪頭放置在所述焊接過程中模具的組合功能模塊中,并使其各組合分析模塊合模,使橫梁與鋼爪頭焊接端對位并契合于模具,使待焊接系統接口部位沒有形成這樣一個通過頂部開口或側面上部開口的焊縫熔池;以焊槍經由焊縫熔池的開口處進行電渣焊,直至兩側母材完全熔合成為一個整體,能降低陽極鋼爪焊接成本,延長使用壽命,降低電耗,焊接完成的鋼爪力學性能以及導電性能均優于手工電弧焊焊接的鋼爪。
相關文章

工業機器人在物流倉儲中的應用效益研究

水刀切割機器人的操作流程是怎樣的?

電解鋁陽極導桿焊接的常見安全措施

采用陽極鋼爪鋁導桿全截面焊接工藝的產品有哪些獨特之處?

常見的工業機器人主要有哪幾個種類?

機器人廠家如何助力企業提升競爭力與盈利能力

搬運碼垛機器人的廣泛應用

陽極鋼爪鋁導桿全截面焊接技術設備的特點有哪些呢?

工業焊接機器人的安全措施有哪些?